中国·太阳成集团tyc539(股份)有限公司
集团首页
网站首页
关于我们
太阳成集团tyc539简介
组织机构
专业设置
教学工作
教学动态
规章制度
常用下载
学术科研
党群工作
员工工作
本科生
研究生
就业信息
导师风采
MBA教育
网站首页
>
员工工作
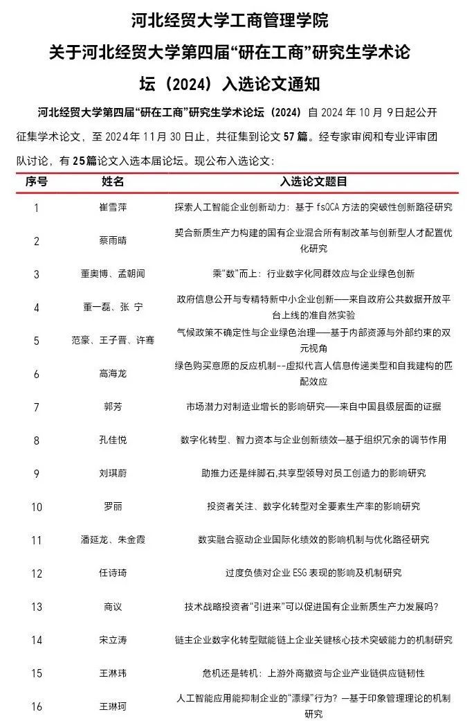
关于太阳成集团tyc539第四届“研在工商”研究生学术论坛(2024)入选论文通知
时间:2024-12-06 点击数:
上一篇:
“大易思维和领导力”——研究生思政教育专题之中华传统文化系列报告(四)
下一篇:
“大易思维和领导力”——研究生思政教育专题之中华传统文化系列报告(三)
版权所有©中国·太阳成集团tyc539(股份)有限公司 冀ICP备06012288 地址:石家庄市学府路47号 邮政编码:050061